本月,华侨城集团、携程集团、融创文旅集团位列前三甲,另有凯撒旅业、复星旅文、首旅集团、中国旅游集团、陕旅集团、曲江文旅、景域驴妈妈集团进入榜单前十 。本月100强榜单中,复星旅文、黄山文投集团、福州文投集团、西域旅游 在各细分维度表现优异。
月度文旅集团品牌百强榜单由迈点研究院研制,旨在通过数据解读文旅集团在互联网及移动互联网领域的影响力,为文旅集团提升品牌影响力提供标杆借鉴和裨益思考。以下是迈点研究院独家发布“2021年10月文旅集团品牌100强榜单”。
一、百强榜单

二、行业前沿
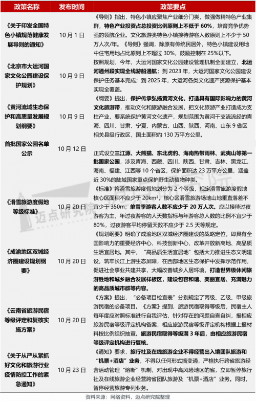
10月,文旅行业政策众多,发布的文旅行业新政策中,我们重点筛选出9条以供研读。从9条政策的内容上看,主要涵盖特色小镇(1条)、国家公园(2条)、黄河流域生态保护(1条)、旅行社(2条)、建设规划(1条)和滑雪和民宿等级标准方案(2条)。

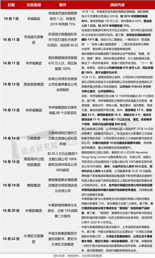
10月,在文旅集团动态方面,各文旅集团动向包括股权转让或出售、产业布局、战略合作、名字更改、人事变动、投资开发等。

三、本月榜单分析
MBI指数整体下降1.77%,新上榜文旅集团近两成
经迈点研究院监测,本月文旅景区MBI品牌指数近五成都在上涨,MBI指数的均值为162.96,上月MBI指数均值为165.90,整体文旅品牌指数下降1.77%;榜单的第一名和第一百名MBI指数相差悬殊,最高品牌指数达1083.13,第一百名品牌指数为36.1。另外,10月有近两成新上文旅集团榜单,末尾榜单的位置变动较大,稳定性不强。

在各类型文旅集团MBI指数中,本月大型民营企业MBI指数上升的幅度较大,并且大型民营企业整体品牌指数最高;各细分维度中,主流指数整体明显上涨44.85%,大众指数整体下降11.06%,运营指数整体下降9.89%,行业指数也有明显的下降。

大型民营企业上榜数量少但是总体MBI高,近八成为国有资本
数据说明:此次文旅集团分类有所变动,类型中地级市所属的文旅集团划分为地方国有文旅企业中,省市级文旅集团仅包括省级、直辖市及自治区所属的文旅集团。
经迈点研究院监测,上榜文旅集团近六成为地方国有文旅企业,近八成为国有资本。本月月底,上市旅企前三季报陆续发布,整体看有盈有亏,但疫情带来的持续深重影响,纵然盈利且金额同比增长也难以掩盖,尤其对延续巨额亏损的企业来说,光明或曙光依然较远。现在不少旅企为生存或发展各出新招,有加快业务转型升级的,如岭南控股;有调整架构的,如凯撒旅业;有积极践行“走出本土”战略,如曲江文旅,无论是何种新招,都是旅企为了寻找新的机会,更为了满载而归。


四、重点关注文旅集团案例
以榜单数据为基础,该部分将从主流指数、大众指数、行业指数及运营指数四个维度分别对文旅集团进行甄选,选取每个细分维度上名次较优、名次变化较大或指数增幅较大的文旅集团作为月度案例进行重点解读。迈点研究院认为,通过对所选文旅集团案例分析比较,能够使用户及时获悉文旅集团市场前沿动态、知晓各维度优质文旅集团属性,为其提升品牌影响力及制定相关执行方案提供支持。
主流指数重点关注——复星旅文
据迈点研究院数据显示,主流指数整体明显上涨,本月主流指数在总榜中环比上升42.79%,在百强榜单中环比上升44.85%。值得重点关注的是复星旅文,本月主流指数达到170,位于主流指数排名第6位,主流指数增幅百分比为1600%。
复星旅文的业务涵盖度假村、旅游目的地和休闲度假服务及解决方案三大板块。 其中度假村业务由源自法国提供一价全包休闲度假体验的Club Med地中海俱乐部、野奢精品度假酒店Casa Cook、新世代潮流度假酒店Cook’s Club等高端品牌组成。经迈点研究院监测,10月中国日报网、中国新闻网、央广网等主流媒体均有报道;10月关于复星旅文的报道集中在“前三季度财报”、“复游城·太仓阿尔卑斯国际度假区”和“三亚?亚特兰蒂斯”等事件上。据悉,今年前三季度Club Med营业额达25.77亿元,同比增长约119.7%;已恢复到2019年同期的约75.5%。

大众指数重点关注——黄山文投集团
据迈点研究院数据显示,本月大众指数在总榜中环比下降11.31%,在百强榜单中环比下降11.06%。值得重点关注的是黄山文投集团,大众指数为27,环比上升最快,环比上升800%。
黄山文投资集团前身黄山市徽文化产业投资有限责任公司成立,承担全市文化产业发展的资源整合、结构调整和战略投资任务。经迈点研究院监测,本月黄山文投集团在搜狐、腾讯、网易等大众媒体均有报道,在相关资讯中,有关黄山文投集团“文创小镇智慧餐厅试营业”、“调研考察”、“安徽省文化产权交易所黄山分中心揭牌”等报道相对较多。据悉,10月初报道,中国(黄山)首届徽派古建产业发展大会在屯溪开幕并举行了主旨大会,会上由黄山文投集团与安徽省文化产权交易所有限公司合作设立的安徽省文化产权交易所黄山分中心在开幕式上揭牌。

行业指数重点关注——福州文投集团
据迈点研究院数据显示,本月行业指数在总榜中环比下降7.08%,在百强榜单中环比下降7.63%。其中,值得重点关注的是福州文投集团,本月行业指数达到73.2,名次上升快,位于行业指数排名第13名,名次上升142名。
福州文投集团成立于2013年10月,经过近8年时间运作,已形成以历史文化街区、文化旅游、文体赛事、文化影视传媒、文化产权和文旅建设“六大板块”格局。经迈点研究院监测,本月中国旅游新闻网、中国青年网旅游频道、国家旅游地理网等行业媒体对于福州文投集团的正面新闻报道一共89篇。

运营指数重点关注——西域旅游
据迈点研究院数据显示,本月运营指数在总榜中环比下降8.13%,在百强榜单中环比下降9.89%。其中,值得重点关注的是西域旅游,本月运营指数达到21.5,环比增长2288.89%,并列位于运营指数排名第97位,运营指数名次上升361名。
西域旅游开发股份有限公司,是经新疆维吾尔自治区人民政府批准设立的新疆首家旅游开发股份制企业,经营区域包含世界自然遗产地、国家5A级风景名胜区——天山天池景区等。经迈点研究院监测,搜狗微信对于西域旅游的报道中,关于西域旅游前三季度财报等发布信息较多。据悉,西域旅游从今年前三季度数据来看,西域旅游营业收入1.41亿元,同比增长361.16%;净利润4867.73万元,净利润同比增长240.71%。

五、榜单数据说明
“2021年10月文旅集团品牌100强榜单”数据来源于迈点品牌指数MBI,根据10月迈点品牌指数MBI的551个文旅集团数据汇总统计而成。具体说明如下:
1.文旅集团品牌指数
迈点品牌指数MBI(文旅集团品牌部分)是由迈点研究院独家发布,用以反映一段时期内品牌在互联网和移动互联网的影响力的指标数据,可为企业及行业相关人士分析集团品牌影响力提供参考。
监测对象1:国有文旅集团(大型央企、省市级文旅集团、地方国有文旅企业)
监测对象2:民营文旅企业(大型民营企业、民营投资公司、民营项目公司、民营产业服务企业)
迈点品牌指数MBI(文旅集团品牌部分)主要从主流指数、大众指数、行业指数和运营指数4个维度分析品牌在互联网和移动互联网的影响力。这是迈点研究院自主开发的“迈点品牌指数监测系统” Meadin Brand Index Monitoring System(MBIMS)提供的一项免费数据分析服务。
计算公式:MBI=a*OI+b*MI+c*II+d*WI
注:MBI,指某品牌的迈点品牌指数 MBI 数据;a、b、c、d,指系统中的加权系数;OI(Official Media Index),指主流指数;MI(Mass Media Index),指大众指数;II(Industry Media Index),指行业指数;WI(We-Media Index),指运营指数。
注意:企业或个人可参照品牌指数数据对品牌发展进行监测和预测,但迈点品牌指数 MBI不能与其品牌经营完全等同。
(1)主流指数(OI):一段时期内,全国及地方官方主流媒体报道中与品牌关键词相关的正面新闻数量,如人民日报、新华社、央视网等。
(2)大众指数(MI):一段时期内,社会化大众媒体报道中与品牌关键词相关的正面新闻数量,如腾讯、新浪、搜狐、网易等。
(3)行业指数(II):一段时期内,旅游、财经媒体报道中与品牌关键词相关的正面新闻数量,如中国旅游报、迈点网、第一财经日报等。
(4)运营指数(WI):一段时期内,品牌在互联网和移动互联网的自运营情况,如微信、微博、抖音、小红书等。
2. 统计时间:2021 年 10月 1 日 – 10月 31日
3. 监测范围:国内 文旅集团